Active Learning Speeds Discovery of Antimicrobial Polymers

Machine learning (ML) enables rapid design of antimicrobial peptide (AMP)-mimetic polymers to treat bacterial infections.
AMPs, natural antibacterial molecules, are a vital part of the immune system. These peptides can help combat multidrug-resistant bacteria but come with a high cost and low stability. AMP-mimicking antimicrobial polymers are an alternative candidate for combating bacterial infections. With diverse functionalities and controllable structures, these polymers can be designed for biocompatibility. Manufacturers can control the charge and amphiphilicity of their materials, tailoring them to fight bacterial infections.
Using ML, combinatorial chemistry, automated synthesis, and characterization platforms, researchers are developing a novel method to design these polymers. This method yielded a large-scale polymer library and the synthesis of 103 promising antimicrobial polymers.
You can also read: Antibacterial Polymers: Advancing in Public Health.
Deep Learning for Design
In this study, researchers created a deep learning model based on a pre-trained graph transformer. Graph-based models can effectively capture molecules’ structural information and relationships. They then applied a linear projection layer onto the graph transformer to predict antimicrobial and hemolytic activities.
The antimicrobial polymers consisted of combinations of 11 cationic, 13 hydrophobic, and 6 hydrophilic monomers. With 16 different molecular-ratio combinations, these materials yielded 13,728 unique polymer combinations. Using this polymer library and ML, researchers then correlated polymer structural features with antimicrobial activity and biocompatibility.

The polymer library (a) enabled seed dataset generation for the screening of antimicrobial polymers (b). Figure courtesy of AI-guided precise design of antimicrobial polymers through high-throughput screening technology on an automated platform.
Designing, Building, Testing, and Learning
This study employed a Design–Build–Test–Learn cycle for polymer design. First, the ML model captured structural design insights; then, a Bayesian optimization-based active learning strategy proposed new polymer candidates. Next, the researchers synthesized the selected polymers using photoinduced electron/energy transfer reversible addition–fragmentation chain transfer polymerization (PET-RAFT). Importantly, PET-RAFT enables high-throughput synthesis while avoiding stringent anaerobic conditions.
In the “test” phase, researchers characterized antimicrobial activity and biocompatibility using E. coli and rabbit red blood cells. Resultant data allowed the ML model to learn from experimentation, further optimizing the algorithm.
Using 400 polymers, the researchers conducted four rounds of the Design-Build-Test-Learn cycle. Through this process, they obtained 103 polymers that reached the best level of antimicrobial polymers reported in the literatures.

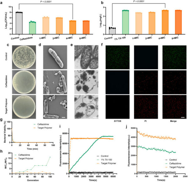
Researchers characterized the antimicrobial properties of the polymers in-vitro. Figure courtesy of AI-guided precise design of antimicrobial polymers through high-throughput screening technology on an automated platform.
Combating Multidrug-Resistant Bacteria
Multidrug resistance continues to intensify globally due to bacterial resistance outpacing traditional antibiotic discovery. This study proposes a method that overcomes the limitations of traditional polymer research methods. Through this approach, researchers can rapidly develop AMP-mimicking antimicrobial polymers, thus accelerating biomedical research.